广交会刚开幕,订单管理大战才刚刚开始,你准备好了吗?
每年广交会后,外贸企业的老板和业务员们总是喜忧参半。
大量新订单涌入的背后,是纷繁复杂的客户信息、报价单、合同文档和跟进需求。
传统管理方式下,Excel表格与微信聊天记录齐飞,电话与邮件往复成为常态。
这种看似繁忙的场景,却隐藏着无数隐患:信息遗漏、版本错乱、沟通断层、数据孤岛……
这些痛点不仅消耗团队精力,更可能让到手的订单变得无利可图,甚至损害企业声誉。

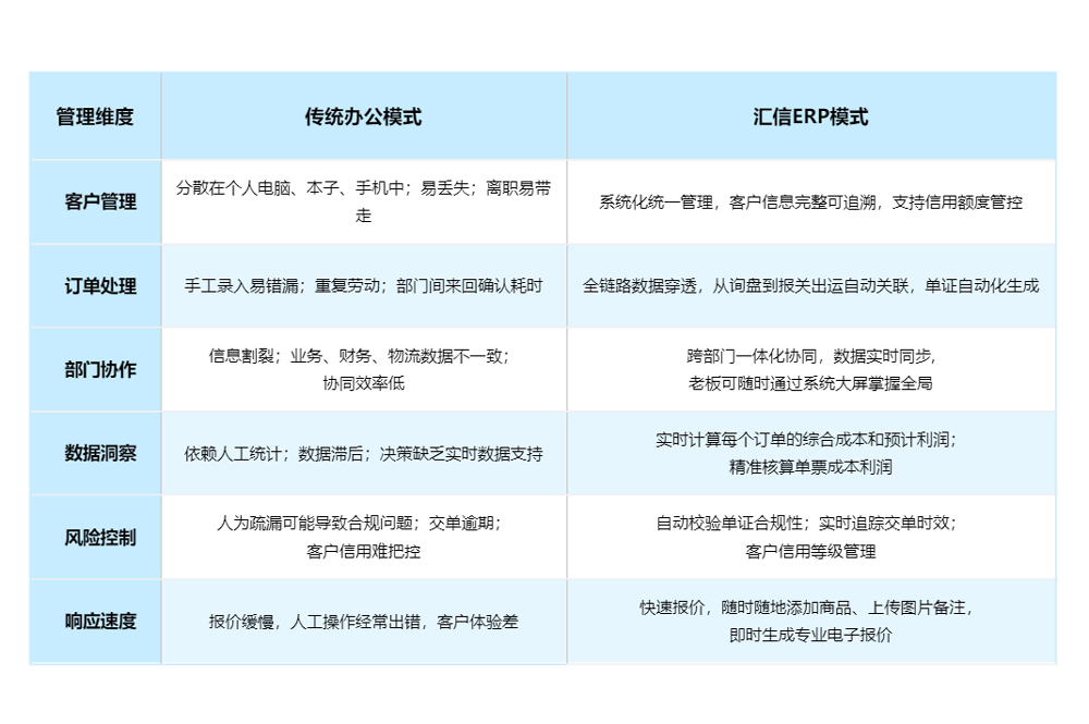
传统办公模式vs汇信ERP模式:全方位对比

客户证言:数字化转型带来的真实改变
按照山东麒麟花园工具有限公司王总的话:
“以前我们也用市面上那些软件,根本管不了生产和成本。你们汇信是我见过最适合我们这种工厂用的。”
山东麒麟花园工具有限公司是一家专业的外贸进出口公司,主营五金工具、园林工具加工销售及设备配件、进出口业务。
随着公司规模不断扩大,传统的手工管理已无法满足发展需要。
销售订单刚确认,采购部却算不准该买多少颗螺丝钉?
报销费用混乱,月底结账总是冒出几万块没有的预算?
采购成本如何分摊到最细微的螺丝钉?…
每一个环节都是潜在的成本黑洞和管理盲区,也是山东麒麟花园工具有限公司深有体会的挑战。
在接入汇信ERP后,实现了三大跨越,
以前成本管控都是‘大差不差’,现在产品的制造费都直接摊到了0.001元;
业务流程也从人管变成了系统管,供应商不敢短斤缺两、车间无法擅自多造一个配件了;
从财务退税、车间报工到仓库废料处理,所有数据一秒联动。
这套系统甚至成了我们的管理标杆,现在连供应商都主动来取经!
作为汇信长期合作伙伴,麒麟花园的故事,远不止是一个ERP系统的成功上线。
他们的实践印证:在制造业转型升级的洪流中,真正的竞争力源自对业务流程的极致穿透和掌控能力。

数据安全:企业核心资产的守护神
在企业数字化进程中,数据安全是生命线。
汇信ERP通过多层安全策略保障企业核心数据资产安全:
云端部署与数据备份:确保数据不丢失,即使本地设备出现故障,数据也能从云端安全恢复。
严格的权限管理:根据不同的业务需要和用户角色,配备细粒度的权限控制,确保员工仅能访问其角色权限范围内的数据和功能。
加密技术保障:对敏感数据实行加密存储,并确保备份也同样加密。数据传输过程中采用安全协议(如SSL/TLS),防止数据在传输链路中被截获。

青岛汇信互联:值得信赖的数字化伙伴
青岛汇信软件有限公司(上市代码:801292)成立于1999年,是国内较早从事进出口管理软件开发与服务的高新技术企业,专注于为出海企业提供全面的数字化解决方案。
公司深耕进出口领域26年,提供20类管理系统和15大行业解决方案,涵盖企业发展中90%的系统管理需求。
汇信软件采用“7分成熟产品+3分软件定制”的实施模式,为企业提供真正符合实际需求的软件,帮助外贸企业建立功能完善的出口管理系统。
公司还提供本地化服务,经过多年的发展,已逐步建立以青岛总部面向全国辐射的管理服务体系,确保专业、周到、完善、及时地服务全国用户。

结语:拥抱数字化,赢得未来先机
广交会是中国外贸的“晴雨表”和“风向标”,但会后订单管理的效率才是真正决定企业利润的关键。
告别Excel与微信的“混战”,拥抱像汇信ERP这样的数字化管理工具,不仅是提升效率的选择,更是企业在激烈市场竞争中构建核心竞争力的必由之路。
数字化变革犹如一条高效的信息高速公路,彻底消除了传统模式下各部门之间的信息孤岛现象。
在这场数字化转型的浪潮中,早一步行动,早一步受益。

立即行动
为您的企业装上“AI数字引擎”
即日起至【11月15日】,前100名咨询者
免费获得《外贸企业数字化AI解决方案诊断》一份
人工智能技术网 倡导尊重与保护知识产权。如发现本站文章存在版权等问题,烦请30天内提供版权疑问、身份证明、版权证明、联系方式等发邮件至1851688011@qq.com我们将及时沟通与处理。!:首页 > 数字经济 » 告别纯人工操作!看汇信ERP如何重塑广交会后的订单处理流程